tyc7111cc太阳成集团
首页
新闻动态
教学动态
科研动态
产学合作
太阳概况
学院简介
现任领导
机构设置
联系方式
学院宣传片
历史沿革
师资队伍
高级职称
博士
荣休教师
人才培养
人才培养方案
课程大纲
专业建设
质量工程
特色培养
学科建设
学科简介
省级重点学科
校级重点学科
院级重点学科
科学研究
学术报告
学术成果
社会服务
科研平台
太阳成集团
组织架构
组织发展
党建制度
党员教育
团学工作
团学组织
品牌活动
先进典型
资助育人
就业创业
校招信息发布
就业创业指导
就业创业政策
就业手续办理
实验平台
办事指南
仪器设备
科研实验室
下载中心
教师用表
学生用表
规章制度
认证资料
校友风采
优秀校友
求学深造
毕业合影
现任领导
学院简介
现任领导
机构设置
联系方式
学院宣传片
历史沿革
首页
>
太阳概况
>
现任领导
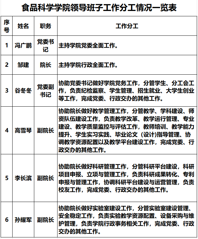
食品科学学院现任领导及分工
友情链接: